Testing Our Mermaid Automation System
A quick test to verify that our automated mermaid diagram processing works seamlessly in the production pipeline.
Draft Article
This is a draft version of this blog post and has not been published yet. Content may be incomplete or subject to changes.
Testing Our Mermaid Automation System
This is a simple test post to verify that our automated mermaid diagram processing works correctly in the production pipeline.
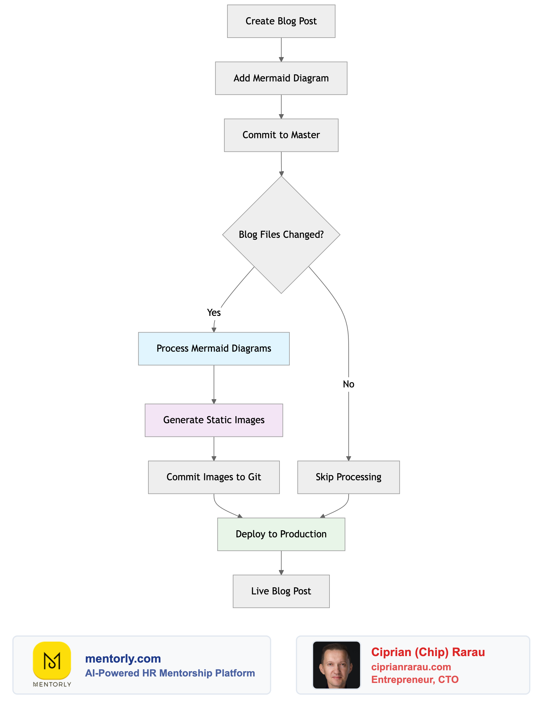
Simple Workflow Diagram
Here's a basic workflow to test the automation:

Expected Behavior
When this blog post is committed:
- GitHub detects blog file changes
- Mermaid processor converts the diagram above to a static PNG
- Static image gets committed back to the repository
- Production deployment uses the processed image
Let's see if it works! 🚀
This is a test post to validate our automated mermaid processing pipeline.

